中共内蒙古自治区委员会主管主办

当前位置: 首页>工作动态>重点工作

2025年《学习论理 第六辑》项目图书代理出版服务 网上招标公告

2025年12月14日 11:07 来源:实践杂志社 作者:

   实践杂志社现对“《学习论理 第六辑》项目图书代理出版服务”项目进行网上招标公告,请有能力响应下述需求的供货商在指定时间内响应需求,并提交报价单及相关资料。
 
  一、项目概况             
 
  (一)项目名称:《学习论理 第六辑》项目图书代理出版服务
 
  (二)采购人:实践杂志社
 
  (三)主要内容
 
  1.代理出版《学习论理 第六辑》项目图书。图书印数:2500册。
 
  2.负责出版图书所需一切手续及印刷出版过程产生的所有费用。
 
  3.交付时间:2026年3月15日前交付印刷。
 
  4.交付内容:交付足量图书,确保印刷质量、装帧设计符合要求;同时提供图书电子版文件(如排版文件、封面文件等),方便留存与后续使用;协助将图书信息录入相关数据库,确保可查询。
 
  5.版权归属:著作权归实践杂志社
 
  6.图书质量要求:开本:16开。全书四色印刷,平装,胶订,封面带回折,内文80g纯质纸,封面250g特种纸,封面做UV或烫金工艺(根据封面设计选择适合的工艺),单本图书塑封。版面排版字数20万字,无插图。
 
  (四)预算金额
 
  本次采购费用最高限价为98000元(大写:玖万捌仟元人民币)。甲方一次性打款后,不再支付其他费用。
 
  报价超出者为无效投标。具体付款方式以合作协议约定为准。
 
  (五)服务时间
 
  自合同签订之日起至项目完成。
 
  (六)分包或转包:不允许。
 
  二、供应商的资格要求
 
  1.供应商应具备《中华人民共和国政府采购法》第二十二条规定的条件:
 
  (1)具有独立承担民事责任的能力;
 
  (2)具有良好的商业信誉和健全的财务会计制度;
 
  (3)具有履行合同所必需的设备和专业技术能力;
 
  (4)具有依法缴纳税收和社会保障资金的良好记录;
 
  (5)参加政府采购活动前三年内,在经营活动中没有重大违法记录;
 
  (6)法律、行政法规规定的其他条件。
 
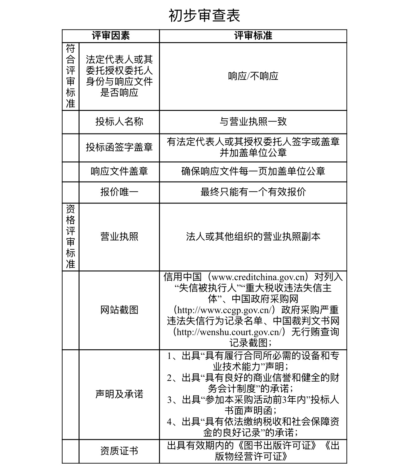
  2.供应商需在信用中国(www.creditchina.gov.cn)对列入“失信被执行人”“重大税收违法失信主体”、中国政府采购网(http://www.ccgp.gov.cn/)政府采购严重违法失信行为记录名单、中国裁判文书网(http://wenshu.court.gov.cn/)无行贿查询记录截图;
 
  3.本项目的特定资格要求:供应商须具备有效期内的《图书出版许可证》《出版物经营许可证》;
 
  4.本项目不接受联合体投标。
 
  三、投标所需资料要求
 
  (一)一般要求
 
  1.参加报名的需提供身份证明扫描件;授权委托代理人参加投标的必须提供经本单位盖章的授权委托书扫描件(格式自拟,附法定代表人/负责人及被授权人身份证扫描件。)
 
  2.提供营业执照;
 
  3.信用中国(www.creditchina.gov.cn)对列入“失信被执行人”“重大税收违法失信主体”、中国政府采购网(http://www.ccgp.gov.cn/)政府采购严重违法失信行为记录名单、中国裁判文书网(http://wenshu.court.gov.cn/)无行贿查询记录截图;
 
  4.出具“具有履行合同所必需的设备和专业技术能力”声明(格式自拟);
 
  5.出具“具有良好的商业信誉和健全的财务会计制度”的承诺(格式自拟);
 
  6.出具“参加本采购活动前3年内”投标人书面声明函(格式自拟);
 
  7.出具“具有依法缴纳税收和社会保障资金的良好记录”的承诺(格式自拟);具体要求:提供2025年以来任意3个月依法缴纳税收和社会保障资金的证明材料(依法免税或不需要缴纳社保资金的提供相应证明文件);
 
  8.出具有效期内的《图书出版许可证》《出版物经营许可证》;
 
  9.供应商信息表。A4纸打印的单位联系方式信息,包括供应商全称、联系人、联系电话、邮箱等信息并加盖单位公章,格式自拟。
 
  10.供应商报价表。报价应包含完成图书出版的所有费用且报价合理,包括但不限于书号费、作者稿费(应按照国家规定的合理范畴标准费用支付)、编辑校对费、排版设计费、印刷费、运输费等费用,注明各项费用明细及总价,格式自拟。
 
  11.提供近三年(2022年1月1日至今),同类项目业绩证明相关材料,格式自拟。
 
  12.结合本项目提供切实际,符合出版流程的服务方案以及售后保障措施,格式自拟。
 
  (二)本项目所需其他要求
 
  1.行业经验:具有至少10年以上出版经验,在社科类图书出版领域经验丰富,曾成功推出同类型主题图书,具备一定专业能力与学术把控力。
 
  2.融合出版:能够利用数字技术和网络平台,将纸质图书与新媒体、新技术相结合,完成数字融合制作,有丰富的融合出版经验。
 
  3.渠道经验:能提供从新书发布会、读书会策划到线上宣发等全流程宣传支持,扩大图书影响力。
 
  四、评标办法
 
  (一)项目小组对所有响应文件进行资格性和符合性审查
 
  1.资格性审查
 
  依据有关法律和竞争性磋商文件的规定,对响应文件提供的资格证明文件进行审查,以确定供应商和所提供服务是否具备有效的竞标资格。在资格性检查时,如有下列情况之一的,经项目小组认定,视为非实质性响应,将视为无效竞标:
 
  (1)未提供有效法人身份证明资料或法人授权委托书;
 
  (2)未提供有效的营业执照;
 
  (3)未提供有效期内的《图书出版许可证》《出版物经营许可证》
 
  2.符合性审查
 
  项目小组从供应商递交的响应性文件的有效性、完整性和对竞争性磋商文件的响应程度进行审查。有下列情况之一的,经磋商小组认定,视为非实质性响应,将视为无效投标:
 
  (1)递交响应文件供应商法定代表人与响应文件不符的;
 
  (2)或未按照招标文件规定装订、密封、签署、盖章的;
 
  (3)竞标有效期不足的;
 
  (4)竞标(首轮)未报价的;
 
  (5)竞标报价超出采购预算的;
 
  (6)附有采购人不能接受的条件的。
 
  对无效响应文件须由项目小组进行复核确认,确认为无效响应文件的供应商不予进行磋商。
 
  响应文件有下列情况之一者将视为无效投标,不得进行评标。
 
  (1)响应文件未按规定格式装订、密封、签署、盖章的;
 
  (2)响应文件未提供法定代表人证件或法定代表人未参与开标,代表人参与开标且未提供法定代表人授权委托书并加盖供应商公章;
 
  (3)投标书未按照本采购文件要求填写,内容不全或字迹模糊辨认不清;
 
  (4)供应商提交了两份不同内容的响应文件而未书面声明以哪一个有效的,或同一投标书中对同一项目有两个以上报价的;
 
  (5)供应商未经招标人同意,不参加开标会议;
 
  (6)投标截止时间以后送达的响应文件;
 
  (7)评标委员会确定资格审查不合格的投标单位;
 
  (8)其他不符合有关法律法规规定的情形。
 
  (二)评标原则
 
  评标活动遵循公开、公平、公正、择优的原则进行。评委会将综合分析投标人的各项指标,而不以单项指标的优劣评选出预中标人。
 
  (三)评标办法
 
  本次招标进行综合评标,即在最大限度地满足招标文件实质性要求前提下,按照招标文件中规定的各项因素进行综合评审后,项目小组进行开会根据响应文件进行综合评审,高低依次排序将前三名作为成交候选供应商。如果出现两个(含两个)以上供应商得分相同的情况,按投标报价(最后报价)由低到高顺序排列,得分且投标报价(最后报价)相同的,按技术指标优劣顺序排列。
 
  (四)评分标准
 
  1.初步审查表
  

  
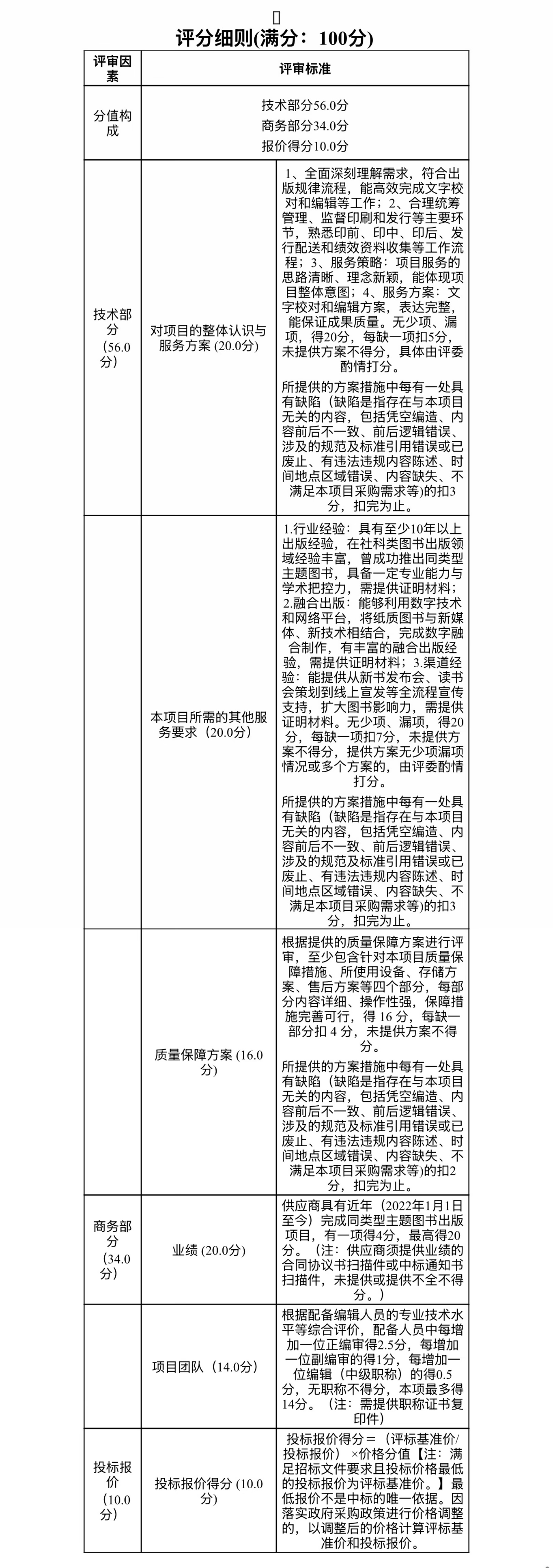
  2.评分表:按以下评分细则对通过初步审查的投标人给相应评分。


 
  五、废标条款
 
  出现下列情形之一的,本项目废标,项目终止:
 
  1.符合专业条件的或对采购文件作实质响应的供应商不足三家的;
 
  2.出现影响采购公正的违法、违规行为的;
 
  3.供应商报价均超过了采购预算,采购人不能支付的;
 
  4.因重大变故,采购任务取消的。
 
  六、投标时间及方式
 
  本公告自发布之日起公告期限为5个工作日。凡有意参加投标者,请于2025年12月17日17时前,将投标材料(密封件)当面送至呼和浩特市呼伦北路89号实践杂志社。
 
  联系电话:0471-4862271
 
   
   
   
实践杂志社
 
2025年12月14日 
责任编辑:郭晓旭

敬请关注实践融媒体平台